Projects
A list of projects I built or contributed to, big and small!
Rusty Microchain [WIP]
I am building a microchain framework (a minimal version of langchain) to create simple applications. This is one of my larger open source project. This started off because rusts LLM community is pretty bare. This project was heavily inspired by Minichain ( https://github.com/srush/MiniChain/tree/main)
- Frameworks Features include:
- Search: Perplexity, Google(via Serpson API), EXA/Metaphor systems
- Functions: simple functions using bash
- Chain: simple functions to chain verious backends together
- LLM & Embeddings : Functions to add ollama and OpenAI through their apis
- Evaluation : A simple evaluation using consine similarity
- Logger : A simple logger to store prompt templates etc in a json format, inspired by MLflow
Exa / Metaphor systems rust api client
1400+ downloads
While trying to build my rust microchain framework, one of my favourite search systems EXA, did not have a rust SDK, so I decided to follow their documentation and Python SDK to create my own rust client. This was recognised by the founder of EXA, and I am currently on tweaking it so it's ready for their official docuemntation.
Rust Distance metrics
400+ downloads
Another side project while building my microchain framework, I realized there was a lack of straightforward libraries for calculating distance and semantic similarity metrics for embeddings in Rust, that were both easy to use and efficient. So, after diving deep into various distance metrics I took the plunge and created semanticsimilarity_rs. It's a tiny library that packs in some of the most widely-used distance and similarity calculations. It has being used by the Co-founder of 1password. Currently it has:
BlogGit
BlogGit is a command-line static site generator that allows users to create personal blogs from their GitHub repositories. It fetches repository information and converts it into a static HTML site and is designed with tailwindCSS.
Features:


Magit
minimal recreation of git, currently supports creating a repository, adding files to staging, commiting, creating/switching branches, merging, log and diff.
VRConnections
VRConnections is a VR world maker using simple prompts. After you specify the prompt we create the world based on the 3d Assets available and create a fully playable, collaborative world for you to explore with your friends just by sharing the link, made for Shehacks+8 Made using a-frame , jinja templating , WebRtc, OpenAI, pydantic.


Dirtree
dir tree is a Python package designed to visualise hierarchical structures such as directory trees or JSON files. It provides functionalities to visualize the structure as a tree, search for specific nodes, and filter nodes based on custom criteria.
Oasis
Oasis is a web-based AI agent that can navigate websites and perform actions based on user intents. It leverages computer vision techniques to analyze the content of web pages, identifies clickable elements, and interacts with them autonomously. The agent engages in a conversation with the user, understanding their intents through speech-to-text input. It then determines the appropriate actions to take on the website, such as clicking buttons, filling out inputs, or scrolling, to fulfill the user's request. The agent provides a hands-free, voice-controlled browsing experience, making it easier for users to interact with websites. This was built using Selenium for web automation, Google vertex AI for element detection and text recognition, to analyze the content of web pages and identify clickable elements. We used the Google Cloud Speech-to-Text API for converting user speech into text and the Google Cloud Text-to-Speech API for generating spoken responses. The agent's decision-making process is guided by a set of predefined rules and heuristics based on the user's intent and the available actions on the web page. This was partially based on this paper paper . We implemented scrolling, clicking, type etc.

Mori.css
280+ downloads
I wanted to create a minimal CSS framework to use for most of my projects, and I wanted to create something with minimal classes as possible, yet could be used to create a clean minimal framework. You can see a demo blog here


macOS-a-sabi
Winner of Wabi-sabi-thon.
A project to design an advertisement for Wabi-sabi-thon.We were curious to play around with vintage macOS, and iconic software like HyperCard, Photoshop 1.0 + 3.0, and MacPaint. Using a combination of emulation + later some Figma, we made some neat assets and a poster for wabi-sabi-thon.

BrewCareer
Winner 2nd place Ctrl+y
My first design hackathon, we wanted to build a space where students can come in and "Brew" a career by networking with mentors and industry specilists. We played with the virtual cafe theme and built spaces for "coffee chats", "Dining tables" for online grooups , "Kitchen" to explore and create community driven projects.

TouchDeen
Finalist Ibtikar summit
A pitch for opensource braille devices for religious texts, braille devices online are extremely expensive, and for religious sanctuaries in canada are usually community funded accessibility is not usually the priority. We sought out to build a device using open source hardware , after some research we found Electromechanical Refreshable Braille Module, which lowers the cost of Refreshable Braille Cells by using Electromagnetic Cam Actuators & 3D Printing We sought out to use this for our device so then we can port whichever texts necessary, moreover we can easily use our device to port it into other languages my software updates , which would not be possible for commercial braille devices right now. The CAD was designed in onshape, which can be found here

Cohere Rag challenge
A three hour cohere challenge, where we attempted to utilize a Retrieval-Augmented Generation approach, combined with Wikipedia data, to explain AI decisions clearly.We integrated a RAG model for depth and context, using Wikipedia data for broader understanding. We also employed LIME for local, interpretable explanations, focusing on user-centric clarity.
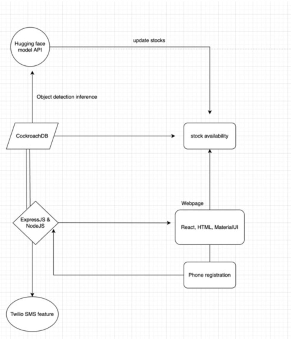
Forage
Forage helps the dedicated staff (including delivery drivers, and external help) at foodbanks/shelters to optimize and streamline their warehouses by keeping track of their inventory.
Features:


